最好看的2018免费观看在线-最好看的2019中文电影-最好免费观看高清视频免费-最近免费中文字幕大全免费版视频

您好!歡迎光臨烜芯微科技品牌官網!

深圳市烜芯微科技有限公司

ShenZhen XuanXinWei Technoligy Co.,Ltd
二極管、三極管、MOS管、橋堆

全國服務熱線:18923864027

  • 熱門關鍵詞:
  • 橋堆
  • 場效應管
  • 三極管
  • 二極管
  • 帶通濾波器的原理,帶通濾波器電路圖介紹
    • 發布時間:2025-06-06 18:05:41
    • 來源:
    • 閱讀次數:
    帶通濾波器的原理,帶通濾波器電路圖介紹
    在信號處理與通信系統等諸多領域,帶通濾波器扮演著關鍵角色。它能夠精準地讓特定頻率范圍內的信號分量順暢通過,與此同時,將超出該頻率范圍的其他信號分量大幅衰減,以此達到提取特定頻率信號成分的目的。
    一、工作原理
    帶通濾波器巧妙融合了低通濾波器與高通濾波器的工作特性。一般而言,它可通過組合低通濾波器與高通濾波器來構成,當然也可借助其他技術手段達成對特定頻率范圍的濾波功效。在信號穿行于帶通濾波器之時,唯有處于濾波器通帶內的信號分量可得以良好地透過,而通帶之外的信號分量則會遭受削弱或阻遏。
    二、常見類型
    帶通濾波器涵蓋多種類型,像RLC振蕩回路以及LC諧振電路等。不同類型的帶通濾波器在設計構造上有所差異,但都具備帶通濾波的共性。其中,RLC振蕩回路屬于模擬帶通濾波器范疇,經由電阻、電感和電容的搭配組合,實現對特定頻率范圍的濾波作用;而LC諧振電路則是憑借電感和電容的諧振屬性來達成帶通濾波功能。
    三、帶通濾波器(RC)設計要點
    無源帶通濾波器(RC)旨在允許特定頻率信號通過,攔截其余信號。
    帶通濾波器
    將其構建為高通濾波器與低通濾波器的連接組合,此時需精準計算較低截止頻率與較高截止頻率。
    帶通濾波器
    通常,FLC用于標識較低截止頻率計算,FHC則對應較高截止頻率計算。上述三種無源濾波器可運用電阻和電容元件來打造,另外,采用電阻和電感元件同樣能夠設計出相應的濾波器。
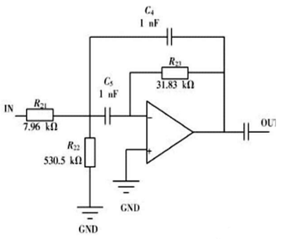
    四、電路設計與仿真
    以下是帶通濾波器的電路原理圖。
    帶通濾波器
    可運用Proteus軟件搭建該電路,進而開展仿真分析。需要指出的是,此前提及的FilterPro生成的濾波器中的運放采用理想運放模型,所以在仿真時,應先以理想運放展開分析,后續再予以替換。
    帶通濾波器
    在運放的選用上,本設計青睞于TI公司常見的通用雙放LM358。LM358包含兩個具備高增益、獨立且內部頻率補償的雙運放,能夠適配很寬電壓范圍的單電源,同樣也適用于雙電源工作模式。它具有低輸入偏置電流、低輸入失調電壓與失調電流等優點,共模輸入電壓范圍較寬,差模輸入電壓范圍等同于電源電壓范圍。單電源供電電壓在3-32V之間,雙電源供電±1.5-±16V,單位增益帶寬達1MHz,契合常規帶通濾波器的設計需求,還具備低功耗特性。若要設計階數相對較高的帶通濾波器,可選擇TI的四運放LM324,其性能與LM358基本相當,能夠節省空間。
    對于運放的要求,本設計并無過高特殊標準,只要運放的頻率足以滿足低通截止頻率即可。不過,如果對精確度有較高追求,那么首先應確保運放的供電電壓保持穩定,或者挑選精密運放,例如TLC274A,否則選用通用運放即可,像推薦的TI的LM224四運放。
    五、巴特沃斯帶通濾波器特性
    巴特沃斯帶通濾波器在通帶內展現出最平坦的幅度特性,然而從通帶過渡到阻帶時衰減速度相對較慢。倘若對過渡帶性能要求稍高,可以通過增加階數來優化,反之,則可考慮采用切比雪夫濾波電路。
    〈烜芯微/XXW〉專業制造二極管,三極管,MOS管,橋堆等,20年,工廠直銷省20%,上萬家電路電器生產企業選用,專業的工程師幫您穩定好每一批產品,如果您有遇到什么需要幫助解決的,可以直接聯系下方的聯系號碼或加QQ/微信,由我們的銷售經理給您精準的報價以及產品介紹
    聯系號碼:18923864027(同微信)
     
    QQ:709211280

    相關閱讀